立即参赛

官方媒体

微信公众号

APP下载

APP下载

在线客服

在线咨询

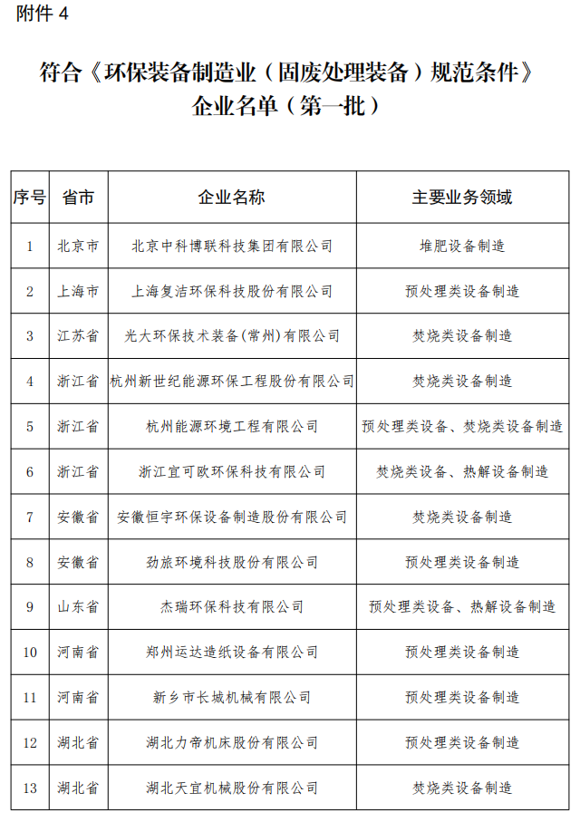
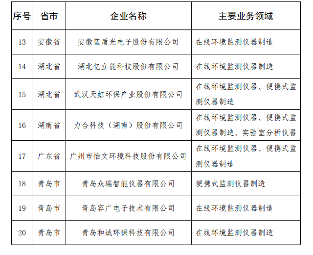
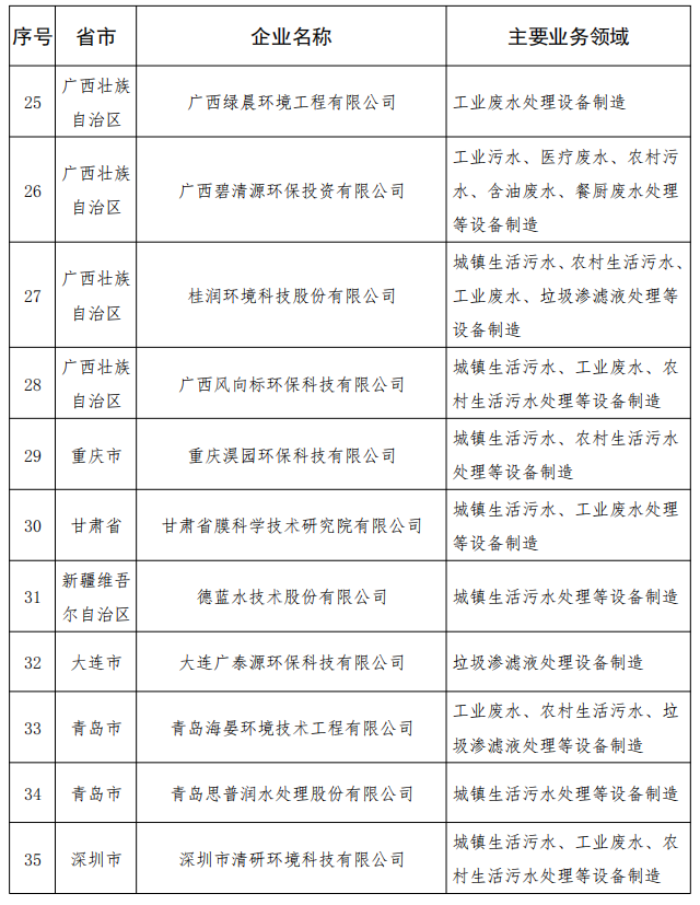
政策库 > 2020年符合环保装备制造业规范条件企业名单

浏览量:831 2020-11-02

2020年第41号

按照《环保装备制造行业(大气治理)规范条件》《环保装备制造行业(污水治理)规范条件》《环保装备制造行业(环境监测仪器)规范条件》《环保装备制造业(固废处理装备)规范条件》有关要求,经企业自愿申报、地方工业主管部门审核推荐、专家评审及现场核实、网上公示等程序,现将符合上述规范条件的企业名单予以公告。












工业和信息化部
2020年10月23日


894100c8-0b09-48dc-9d53-a52ddae060d8.jpeg

点赞

评论

试试以这些内容开始评论吧!

登录后发表评论