政策库 > 江苏省“产业强链”三年行动计划(2021-2023年)
浏览量:1509 2021-01-26
江苏省人民政府办公厅 2020年12月19日
为贯彻落实党中央、国务院和省委、省政府决策部署,着力提升产业链供应链稳定性、安全性和竞争力,加快推动制造强省建设,促进制造业高质量发展,制定本行动计划。
一、总体要求
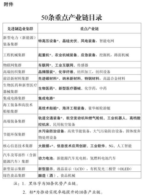
以习近平新时代中国特色社会主义思想为指导,全面贯彻党的十九大和十九届二中、三中、四中、五中全会精神,深入贯彻习近平总书记视察江苏重要指示精神,科学把握新发展阶段,坚定贯彻新发展理念,积极服务全国构建新发展格局,以推动高质量发展为主题,以供给侧结构性改革为主线,以改革创新为根本动力,以补短板和锻长板结合、自主可控和开放合作为原则,坚定不移推进制造强省、质量强省、网络强省、数字江苏建设,聚焦13个先进制造业集群和战略性新兴产业,实施531产业链递进培育工程,用三年时间,重点培育50条具有较高集聚性、根植性、先进性和具有较强协同创新力、智造发展力和品牌影响力的重点产业链,做强其中30条优势产业链,促进其中特高压设备、起重机、车联网、品牌服装、先进碳材料、生物医药、集成电路、高技术船舶、轨道交通装备、“大数据+”等10条产业链实现卓越提升。
到2023年,江苏“产业强链”培育机制优化完善、创新引领显著增强、发展质态全面提升,争创一批具有标杆示范意义的国家级先进制造业集群,打造一批具有较强国际竞争力的“链主企业”和隐形冠军企业,攻克一批制约产业链自主可控、安全高效的关键核心技术,推动一批卓越产业链竞争实力和创新能力达到国内一流、国际先进水平,为在新发展阶段“争当表率、争做示范、走在前列”、谱写好“强富美高”新江苏建设新篇章提供有力支撑。
二、重点任务
(一)构建产业强链工作领导机制。
1﹒强化产业强链责任分工。建立省领导挂钩联系优势产业链制度,研究协调产业链提升工作。成立产业强链专班,各部门和地区按照职能分工协同推进。集成部门、专家、机构、智库等资源,对接产业链龙头骨干企业,支持产业链协同达产增效、市场主体做大做强,促进产业链与创新链、资金链、价值链、人才链、政策链有机融合。(省工业和信息化厅、省发展改革委、省科技厅负责)
2﹒建立“八个一”工作推进机制。每条优势产业链确定一位产业链首席专家、培育一批产业链发展支撑机构、明确一个产业链专业化智库单位、建设一批产业链发展园区载体、打造一个产业链供需对接平台、梳理一批产业链龙头骨干企业和重点项目、形成一个产业链专属政策组合包、建立一张产业链关键核心技术短板长板动态表,确保产业强链工作有序推进。(省工业和信息化厅、省发展改革委、省科技厅负责)
(二)组织区域卓越产业链竞赛。
突出竞争性、示范性、引领性,坚持上下联动、区域协作,竞争择优、培塑品牌,示范引领、卓越提升的原则,通过申报、考察、遴选的方式,推动市、县和各类开发区发挥集聚特色优势,加强核心区与协同区协作,提升产业和企业能级,在重点产业链中塑造一批主导产业突出、龙头企业引领、地标特征明显的区域卓越产业链,以竞赛促提升,以联动促协同,以强链促循环。(省工业和信息化厅、省发展改革委、省财政厅负责)
(三)实施产业链主导企业培育行动。
1﹒提升产业链关键环节控制力。实施引航企业培育计划,支持龙头企业强创新、优品牌、促转型,培育一批掌握全产业链和关键核心技术的产业生态主导型企业。开展重点产业专利导航,强化产业链专利布局和运用。编制产业链树状图,在产业链关键环节建立500家左右核心企业库。充分发挥省政府投资基金的引导作用,利用已设子基金加大对相关产业链的投资支持力度,鼓励企业通过并购、引进、参股等方式补链强链延链,提高产业链垂直整合度。实施品牌发展战略,推进标准领航质量提升工程,在重点产业链打造一批品质高端、信誉过硬、市场公认的“江苏精品”。(省工业和信息化厅、省发展改革委、省财政厅、省市场监管局、省知识产权局负责)
2﹒增强产业链细分领域主导能力。实施“千企升级”计划和“小升高”行动,支持中小企业技术创新、管理提升、直接融资、市场开拓,培育一批专注于细分市场、创新能力强、质量效益优的专精特新“小巨人”企业和掌握关键核心技术、市场占有率高的单项冠军企业。支持产业链企业向上游设计、研发和下游终端产品等环节延伸,拓展设计、研发、品牌等价值链高端环节。支持“链主企业”和隐形冠军企业直接融资,引导上市企业通过并购重组实现供应链优化和产业链整合。(省工业和信息化厅、省科技厅、省市场监管局、江苏证监局负责)
3﹒促进产业链上下游联动发展。优化产业配套半径,鼓励中小微企业围绕大企业生产需求,提升协作配套水平,促进大中小企业融通发展。推动“制造+服务”深度融合发展,大力发展供应链服务企业,为制造业企业提供采购、物流、分销等专业化、一体化生产性服务。支持集群发展促进机构、行业协会、产业联盟等社会组织发展。完善产业链供应链金融服务。组织产业链供需对接活动,形成一批有影响力的活动品牌。(省工业和信息化厅、省发展改革委、省科技厅、江苏银保监局负责)
(四)实施产业链协同创新提升行动。
1﹒加快新型研发机构产业链布局。支持龙头企业面向产业链共性关键核心技术需求,建设一批新型研发机构,在集群重点产业链优先建设国家级和省级产业创新中心、技术创新中心、制造业创新中心。推动产业链龙头企业建设600家省级以上企业技术中心,构建多层次技术创新体系。(省发展改革委、省科技厅、省工业和信息化厅负责)
2﹒促进企业技术协同攻关。联合建立关键核心技术攻关项目库,运用揭榜制等方式支持龙头企业牵头对重点产业链“卡脖子”技术进行产业化突破。支持产业链上下游企业、研发机构等单位组建联合体,围绕技术研发、标准制定、批量生产、示范推广等环节开展协同创新,构建新型创新合作网络和利益共同体。开展50条省级重点产业链技术评估,全面提升关键环节、领域、产品的保障能力。(省工业和信息化厅、省科技厅、省市场监管局负责)
3﹒促进创新成果产业化。积极促进国内外一流大学技术创新成果产业化中心布局重点产业链。完善科技成果转化机制,推动企业开展高价值专利培育布局,强化知识产权保护与产业化应用。加快大数据、云计算、区块链等先导技术与产业链融合创新,建设“数字产业链”,促进新业态新模式发展。发布新技术新产品推广应用目录,运用首台套重大技术装备、首批次新材料、首版次软件政策,推动进入重点产业链的供应体系。(省科技厅、省教育厅、省工业和信息化厅、省知识产权局负责)
(五)实施产业链基础能力升级行动。
1﹒促进产业链基础再造。以自主可控、安全高效为目标,针对省级重点产业链的核心基础零部件和元器件、先进基础工艺、关键基础材料、产业技术基础等“四基”和工业基础软件的薄弱环节,实施50个以上强基工程项目,补齐产业基础短板。适应5G、人工智能、智能网联汽车等产业发展需要,加快新型基础设施建设,支撑关联产业链加快发展。(省工业和信息化厅等部门负责)
2﹒提升产业链智能化水平。开展大规模技术改造,大力发展网络协同制造、大规模个性化定制等智能制造新模式,建设省级示范智能车间200家、智能工厂50家。支持重点工业互联网平台、电商平台与产业链龙头企业深度合作,打造数字化供应链,促进产业链企业开放合作、互联共享,培育20个重点产业供应链云平台。大力发展“循环产业链”,按产业链、价值链、生态链推进产业园区绿色循环化改造。(省工业和信息化厅、省商务厅负责)
3﹒加快产业链示范基地建设。依托省级以上经济开发区、高新区,加快新型工业化产业示范基地建设,加强示范基地建设管理和质量评价,强化引领示范,培育卓越产业链。新增10家左右省级以上新型工业化产业示范基地,打造一批五星级国家产业示范基地。支持大数据、云计算、工业互联网等示范基地建设。争创国家级制造业高质量发展试验区。(省工业和信息化厅、省科技厅、省商务厅负责)
(六)实施产业链开放合作促进行动。
1﹒促进产业链重构升级。开展产业链重构行动,鼓励企业提高产品质量和稳定性、可靠性,形成国产替代进口的能力。建立产业备份系统,丰富重要产品的供应渠道,提高重点产业链抗风险能力。加强长三角区域产业链协作配套,以长三角区域的畅通循环促进国内大循环、推动国内国际双循环。开展以供应链为单元的保税监管改革业务试点。鼓励支持企业建立跨国、跨省市、跨产业链合作机制和合作模式,稳定供应链、提升价值链。(省发展改革委、省工业和信息化厅、省商务厅负责)
2﹒提升产业链国际合作水平。以“一带一路”为契机,支持龙头企业加强与国际产业、科技、金融、人才等领域的合作,开拓多元化市场、嵌入全球创新网络,构建坚实稳固、内外循环的供应链体系。支持江苏装备、材料和零部件嵌入国际先进供应链,支持江苏制造产品“走出去”,提高国际市场占有率和江苏制造品牌影响力。利用世界智能制造大会、物联网大会等平台开展国际交流,在开放合作中打造更强创新力、更高附加值的产业链。(省商务厅、省工业和信息化厅负责)
三、保障措施
(一)加强组织领导。
强化省制造强省建设领导小组统一领导,加大省制造强省建设领导小组办公室和省先进制造业集群工作办公室统筹协调力度,发挥省领导挂钩联系优势产业链制度和产业强链专班协调机制作用,加强省级部门协同、条线上下协作、各类机构协力,研究解决产业强链重大问题,推进各项重点任务落实。省制造强省建设领导小组办公室公开发布评选出的区域卓越产业链。
(二)加大政策支持。
聚焦集群培育和产业强链工作,加大对重点产业链和区域卓越产业链所在地区、龙头企业、重点平台等的支持力度。支持战略性新兴产业集群发展、企业技术改造升级、产业链创新链融合发展、产业链精品品牌培育等工作,形成政策支持合力。支持产业强链重大项目建设,实现大项目带动、大中小企业配套、上下游联动格局。
(三)强化宣传推广。
深入总结省领导挂钩联系优势产业链、产业强链工作、先进制造业集群培育等的典型做法和经验,加大对重点产业链和区域卓越产业链的发展模式、创新平台、促进机构、引航企业、专精特新和单项冠军企业的宣传力度。举办区域卓越产业链交流活动,引导各地强化补链固链强链意识和举措,提升产业链供应链稳定性、竞争力和影响力。
附件:50条重点产业链目录


评论
试试以这些内容开始评论吧!