立即参赛

官方媒体

微信公众号

APP下载

APP下载

在线客服

在线咨询

政策库 > 王溢:中美区块链产业差异化路径

浏览量:939 2019-10-31

编者按:本文来自微信公众号“一百亿研究所”(ID:yibaiyiyanjiusuo)。


区块链技术本身从其特性来说是互联网的优化,而非作为互联网是底层颠覆式革命。从数据打通的层面,区块链技术只有通过国家中心、大公司层面自上而下的推动才能落地。

对于企业来说,第一步是数字化,第二步是AI人工智能化,第三步再是区块链和前两者的结合。

产业有其发展的自然规律。

——一百亿研究所王溢


首先最简洁的语言介绍,区块链是如何创造信任的?


以“1”、“2”、“3”来总结区块链的特点:

  • “1”句话概括区块链:可信的分布式数据库;

  • “2”大核心性质:分布式、不可篡改;

  • “3”个关键机制:密码学原理、数据存储结构、共识机制。


“分布式”与“不可篡改”的性质保证了区块链的“诚实”与“透明”,这是区块链能够创造信任的基础。


2019年10月26日区块链政策吹风之后,任泽平先生区块链报告火速上线,一篇非常有洞察的行业报告。


但我们要指出的是,正因为区块链“诚实”和“透明”的特质,导致了其安全、高效和去中心化不可兼得的“不可能三角”特性,因此:原教旨的区块链技术必然不可能运用在真实交易场景中。

王溢:中美区块链产业差异化路径


18年当我看过上千个民间区块链项目后,感到非常悲伤。


悲伤是因为,不管是币圈和链圈,所有区块链+是不成立的。


区块链技术在一个商业模式落地中,是作为#定语#而出现,不是因为区块链+某模式成立。读读看所有民间区块链项目,有没有区块链,都不改变商业模式运营成立的本质。


这就像社群+一样,社群运营的好,本质是因为有好内容,而不是因为社群而社群,因为去中心化而去中心化。


当然你可能会想,社群运营工具也可以作为独立存活的项目?


是啊!但是社群工具,也是依靠高效的运用场景才成立啊!


并且,再进一步看,只有足够的壁垒和商业应用,壁垒要么是技术,要么是商业应用渗透足够深,才能最终造就一个项目存活的充要条件。


区块链+项目?一个条件都不符合。大量所谓联盟链、公链,只有程序员的抄抄改改代码,还没有强有力推动之下的业务场景。


区块链要发挥作用,首先基础土壤是要有大量业务链条,甚至是垄断业务,才有可能中心化推行和监督上链。那么大量业务在哪里?


在大公司、大机构、大生态,乃至国家机器,才能高效的自上而下的中心化推行。而这个还取决于此生态内数字化和人工智能的相对成熟。


行业协会可能承担这一职责吗?也很难。


比如大健康医疗项目,医院之间的数据孤岛,互相不打通,也是做不到协同的。更何况各大金融体系数据的打通,不由国家的强力推动,又如何落地?


也和金融科技+不一样。连金融+科技,最后也是金融+,拥有牌照才是最后的存活王道,更何况区块链的去中心化颠覆。


又比如我们看互联网股权项目,共享经济也是在一定条件下才会成立,不是所有的共享都能成立,大部分伪命题在于实现它的损耗要比效率更高。


商业运营的成立是需要供给双方的需求推动的。没有一定的刚需和政策扶持很难落地。


在区块链的运用中,对于中小企业,区块链优化不创造增量价值。对于大企业更多是自上而下创新的标杆示范作用,最后才会由大企业带领到民间的普惠。


所以区块链的创业一定不是通过凭借一个区块链技术,去自己创造大量的场景,这和互联网、移动互联网的创业环境完全有着本质的区别。


唯一正确的逻辑是某产业+区块链,且有大机构、大组织自上而下推行,强中心干预,才能落实区块链技术场景。


当今天中国终于把区块链落实到国家战略层面。我们更当深入审视其中的种种操作细节和难点。


我也提过,彻底实现去中心化无异于全面实现共产,试问有人性的地方存在这样的可能吗?至少目前看不到。


人类社会是有摩擦的,商业环境同样是有摩擦的。

  • 区块链在民间产业应用的最大场景就是溯源。

  • 区块链对于国家战略最核心的刚需是金融流转(M0-M1-M2的建立)、税收、房产、交易支付。


最后国家战略的区块链,去中心化的存储和数据必然是以挂钩中心云服务器而实现的。


早前我提过,中本聪不懂金融。


事实上是,一个技术大拿的去中心化算法实验,被一个卓越的科学家发现其算法之美好(这里就不再点名了),拿来做普世投资,是很天真的想法。


而后去中心化的交易法则,又被投机分子、别有用心之人的利用,超出了技术理想的局面,造就了社会资本的浪费和人心动荡,实在是巨大的危险和狂想。


有趣的现象是我们可以看到,在美国是以互联网社交巨头FACEBOOK发起LIBRA向国会众议院报告,尝试进行美国货币发行的改造。


中国推出的区块链恰恰是自上而下,在区块链一波乱象后由国家队出面,进行大一统。


王溢:中美区块链产业差异化路径


这是中美国情和体制的不同。在中国,一定也必须是中国特色的区块链。


显然,这是一个面对美国LIBRA金融体系的防御性战略。必须是自上而下的推行。


而美国LIBRA的推出是为了对抗中国互联网巨头带来的社交支付下的金融科技产业,其带来的底层基础设施和应用已领先全球。扎克伯格忧天下之忧,可敬可叹。


王溢:中美区块链产业差异化路径


但普通人,就不要多想了。


区块链的运用,恰恰不是去中心化,而是有中心化管理之下的去中心化安全性优化和价值传递策略。


另外一部分,抱着通证经济TOKEN把社群运营手段当成核心商业模式,那更是没有未来的。


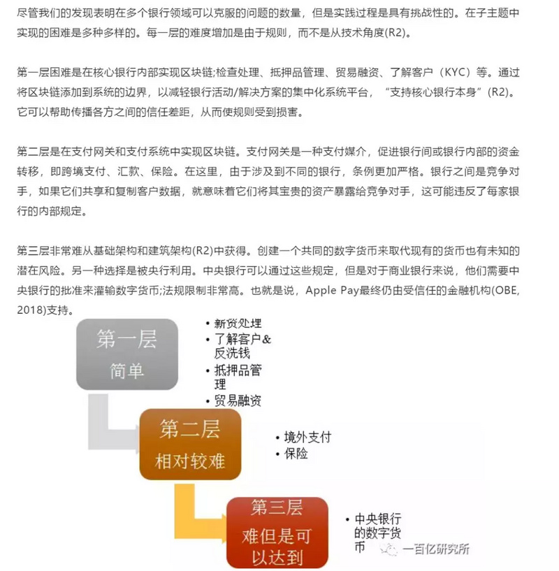
同时,早在2018年由研究员JAMESHUANG所撰写的《新加坡金融主权系统的区块链运用》,就提到了很多银行领域运用的实操性问题:数据的打通、公民身份ID的确权等。对中国银行金融体系的区块链推行,也有很大的借鉴意义。


王溢:中美区块链产业差异化路径

点赞

评论

试试以这些内容开始评论吧!

登录后发表评论