立即参赛

官方媒体

微信公众号

APP下载

APP下载

在线客服

在线咨询

政策库 > 23家院线上书电影局,《囧妈》院转网这次囧了谁?

浏览量:65238 2020-02-02

最早开始提档,23日才宣布撤档,24日就宣布将在头条系APP免费独播,《囧妈》这波操作惊呆了所有人。

23家院线上书电影局,《囧妈》院转网这次囧了谁?

随即而来的是一系列行业讨论:欢喜传媒和字节跳动这么做到底值不值?以后这种新型的合作模式会不会成为常态?如果这种形式成为常态,将会对影院行业产生什么影响?

观众最先做出反应。许多网友都赞叹徐峥有魄力、会变通。在疫情蔓延,七部春节档电影都撤档的情况下,大胆创新首发网络,宣传效果惊人。在徐峥的微博下,满满的都是粉丝的“表白”。

23家院线上书电影局,《囧妈》院转网这次囧了谁?

资本市场的反映也很迅速。消息公布后,欢喜传媒股价直线拉升,目前涨幅超过43%,欢喜传媒今天半天市值涨了将近18亿港币。

23家院线上书电影局,《囧妈》院转网这次囧了谁?

有支持的,自然有反对声音。无缘上映的影院则纷纷表示,此举“落井下石”“坏了规矩”。本身此前带头提档,就已经遭到了部分影院的反感,这次《囧妈》干脆放弃院线投奔流媒体,算是把院线和影城们得罪了个遍。

上海、浙江、南京、徐州、苏州等电影行业共计5万多位从业人员公开发表《关于电影<囧妈>的网络首播的声明》,表示此次“《囧妈》行为”,给全国影院带来重大损失。并声明要对接下来他们的电影“不配合”。

今晚9点,上海联合、幸福蓝海等23家院线集体上书电影局,呼吁抵制并追回损失。更有甚者,有院线区域负责人告诉河豚君,“光映前广告费和阵地宣传费,全国影院至少就白花了6500万!”

23家院线上书电影局,《囧妈》院转网这次囧了谁?

据证券时报e公司讯,同为春节档影片的《唐探3》主控公司万达电影的总裁曾茂军向记者表示《唐探3》会先登陆院线。“院线电影就要上院线,除非是网络大电影。”

虽然“《囧妈》行为”引发行业各环节从业人员的争议,但无论如何这次在短视频平台首播的操作,都将成为影视行业一桩经典案例。某种程度上,这是片方在肺炎疫情突发,迫于回本压力下的一次冒险尝试,具有一定的特殊性,是多种偶然促成的结果。今后是否会成为常态,改写视频和电影行业格局,还有待观察。

昨天撤档今天网上免费播,欢喜传媒和字节跳动各打了什么算盘?

昨天刚刚宣布撤档,今天就投奔了字节跳动,《囧妈》这一波操作确实让人猝不及防,但问题来了,为什么不是其他六部影片,偏偏是《囧妈》呢?

有圈内人士表示,从之前的排片来看《囧妈》在春节档电影中并不是首选,且还身负保底协议,能否成功外界观点不一。

都说今年是“史上最强春节档”,此言非虚。在春节档原先准备上映的七部电影中,《唐人街探案3》预售一马当先,稳居第一梯队;《夺冠》被业内一致看好,被看作有可能逆袭的黑马。而身上背着24亿票房对赌的《囧妈》,则表现不及预期,预售票房位居第三。

再加之受疫情影响,《囧妈》此前的路演口碑并没有发酵起来,如此上映,实际票房恐难达到24亿。或许正是出于对电影票房的担忧,徐峥才在1月20日疫情新闻发酵当天宣布电影提档至大年三十。

随着电影的撤档,《囧妈》的投资方欢喜传媒与横店影业的保底协议该如何履行成了问题。但欢喜传媒已于今晨发布公告,宣布由于电影撤档,协议终止。

23家院线上书电影局,《囧妈》院转网这次囧了谁?

欢喜传媒与横店影业就此是如何谈判的,外界不得而知。但可以肯定的是,与横店影业终止合作,“卖身”头条系,欢喜传媒不亏。

按照保底协议所述,影片上映前,保底发行方横店影业将分期支付6亿元给欢喜传媒,对应票房24亿元人民币,当票房超过24亿元时,欢喜传媒子公司欢欢喜喜将和横店影业按照35%和65%的比例进行分成。

但随着头条系介入、保底协议终止,形势发生了逆转。据欢喜传媒公告,此次字节跳动为《囧妈》的新媒体版权支付的费用为6.3亿元。按照院线和片方的分成比例六四开计算,这大约相当于票房16亿元。而放弃了春节档的《囧妈》择日再映能否达到16亿票房,还是未知数。

23家院线上书电影局,《囧妈》院转网这次囧了谁?

更重要的是,把《囧妈》卖给字节跳动,不需要等待电影下映后结算,回款够快。对现金流普遍紧张的影视公司来说,这无疑是一种诱惑。

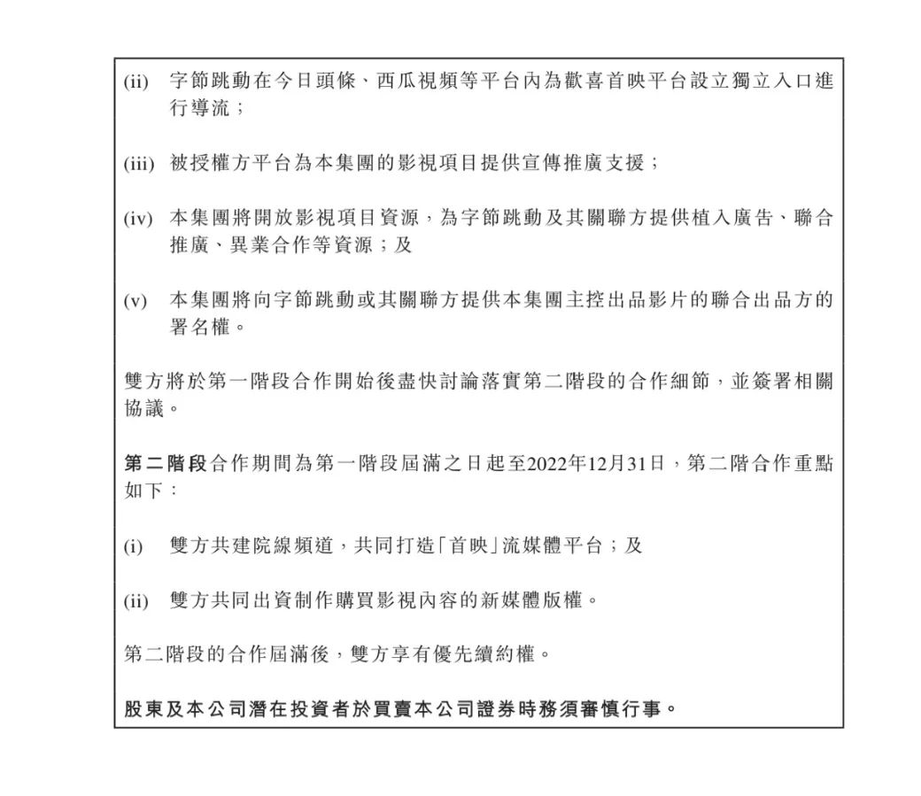
此外,欢喜传媒本身也有自己的流媒体平台——欢喜首映。此前由欢喜传媒出品的《疯狂外星人》就在欢喜首映APP独家首播。在欢喜传媒的公告中,也写明了第二阶段字节跳动将和欢喜传媒共建院线频道,共同打造“首映”流媒体平台。这次双方合作《囧妈》,只是一个开始。

23家院线上书电影局,《囧妈》院转网这次囧了谁?

既能迅速回本,又能与互联网巨头达成深度合作,还能赢得观众的好感和资本市场的看好,欢喜传媒这波稳赚。

对头条系而言,免费播出,即意味着盈利大多依赖广告。6.3亿投资的拉新效果如何,尚不好说,但借此获得的曝光度和观众好感却是实打实的,尤其是在这个疫情蔓延的春节档。更何况,字节跳动觊觎影视行业,也不是一天两天了。

早在2018年8月,西瓜视频就宣布投入40亿元进军自制综艺领域。今年3月,字节跳动入股泰洋川禾,被外界视作进军艺人经纪领域的一大步。据自媒体“深响”报道,字节跳动还联合出品了春节档另一影片《唐人街探案3》,旗下APP西瓜视频还买下了《亮剑》等经典老剧的版权。

因此,这次字节跳动与欢喜传媒达成合作,也被外界视为短视频平台进军长视频领域的一大动作。

另一方面,春节来临,字节跳动的老对手快手动作频频,不仅斥巨资与央视春晚达成合作,还高调宣布将为武汉灾区捐出一亿。外部竞争压力的加剧,或许也为这次合作带来了契机。

线上免费观看,普通观众的福音,影院经理却很愤怒

距离“《囧妈》行为”过去仅七个小时,远在十八线的下沉观众通过网络上大量的宣传,已经关注到此消息。

今天下午五点左右,河豚君的妈妈往家族群发了一张写有“请全国人民免费看《囧妈》”的海报。“免费看。”她告知大家。

一边是大众对这个新鲜操作的热捧;另一方面,影院行业从业者们却炸开了锅,纷纷在微信群和朋友圈中发出对徐峥的谴责。

甚至,浙江电影行业还发出一份长达两页多《关于电影<囧妈>的网络首播的声明》,称“《囧妈》互联网首播的行为是一种破坏行业基本规则的行为”,表示此次“《囧妈》行为”,给全国影院带来重大损失。

23家院线上书电影局,《囧妈》院转网这次囧了谁?

并声明:“首先希望欢喜传媒停止电影《囧妈》互联网首播的行为;如执意要播,以后欢喜传媒及徐峥出品的电影作品在宣传和排片时,各地电影行业将予以一定程度上的不配合。”

紧接着,上海、南京、徐州、苏州、无锡、南通、常州等电影行业从业人员追加署名进《联合声明》,涉及影院从业人员多达5万多位从业人员的《联合声明》发出。

“我觉得徐峥欠所有影院从业者一个道歉。”浙江金华一家影院的经理H先生气愤地对河豚君说。

按原来的计划,H所在的影院会给到《囧妈》15%到20%的排片,在今年春节档如此激烈的竞争中,这个排片算不错了。

然而四天前,徐峥率先在微博上宣布《囧妈》提档至大年三十,引来不少影院从业者和发行的吐槽。原本可以在大年三十好好陪家人吃个年夜饭的他们不得不加班工作。

H先生影院里的工作人员也只好取消回家的行程,留在影院工作。宣布提档的后两天,负责《囧妈》发行的猫眼还在继续和H先生争取更多的排片。

第三天,随着新型肺炎疫情的加重,春节档所有影片宣布撤档。《囧妈》成为春节档一线影片中首个发布撤档消息的影片。影院也因是相对封闭的人口密集场所,被官方要求暂停营业。“大部分影院上半年应该都会面临亏损。”有影院经理感慨道。

离撤档消息公布不到一天,《囧妈》就被高调宣布将于大年初一在线上首播。让之前选择加班与《囧妈》同进退的影院方深深的感到被背叛。

有的影院早在三个月前就开始在映前广告环节播放《囧妈》的宣传片,在影院大厅摆放囧妈的海报作为阵地宣传,还向影院的粉丝群中转发《囧妈》的预售和宣传内容。

而针对阵地宣传(即电影院门口那块区域),一个阵地1平方米每天的价格在100到500元不等。产生的费用一般都不是片方直接支付,而是用少量票款来置换的,影院只能从中获取极少量不等价的回报,更多的还是为自己的排片电影做宣传。

一位院线区域负责人告诉小娱,如果真的要严格按刊例价算,全国10716家影院,起码排了15天,按刊例最低的100元计算,则“起码值1500万,也就是说光这些推广费,《囧妈》就欠我们影院6500万。”

之前《囧妈》属于院线电影,影院方和片方是一条绳子上的蚂蚱,相当于有隐形的契约关系,所以影院方在不要求等价回报的情况下为影片做宣传,情有可原。

现在《囧妈》成为了“超级大电影”,影院这些投入就相当于打了水漂,而且还会减少他们的收入。对于境况本不佳的他们来说,无疑是雪上加霜。

“《囧妈》早先暗送秋波、然后争风吃醋、最终移情别恋!电影囧、影院怒!始乱终弃说的就是这样的!资本变现是本质属性,哪管是什么渠道!线上是网络管理司,线下是国家电影局,那么拿了电影上映许可证的电影到线上首映归谁管?”有影院经理在朋友圈公开发出愤慨与质疑。

23家院线上书电影局,《囧妈》院转网这次囧了谁?

如果这次《囧妈》在线上播放的数据让视频平台和片方看到可能性,未来可能会有更多影片选择网络平台作为首映渠道。对于影院方来说是致命性的打击,所以才会引起他们现在集体性的愤怒和“求生”。

但《囧妈》现在的选择,从第三方的立场看,又有它的合理之处。有一位行业观察者分析道:“因为《囧妈》的预售与排片不如预期,所以才急于提档回本,结果碰上疫情。我看过《夺冠》,挺不错的,个人预估会是春节档的黑马,可能会有30亿票房。如果《夺冠》放在今年暑假,那时候疫情应该已经控制住了,影片情绪与大众情绪相符,也许还会有20亿以上的表现。”

确实《囧妈》会做此抉择,一定程度上也是因为电影内容适合在网络平台中播放。春节档的其他影片,如《唐探3》适合大银幕、《夺冠》适合集体性观影,都不太适合在线上播放。

据证券时报e公司讯,《唐探3》的主控方万达电影的曾茂军也告诉记者,《唐探3》会先登陆院线。“院线电影就要上院线,除非是网络大电影。”

《囧妈》线上首映这个看似是创新的举动,一经推出引发了如此大的行业震动。在国外,虽然好莱坞的盈利模式相对国内来说已经健康许多,但是视频平台依旧对好莱坞产生巨大威胁,关于“netflix撼动好莱坞地位”的谈论经久不息。在国内传统影视行业本身就面临生存危机的情况下,这种做法是否激进,是否会成为日后常态,我们还需再看。

编者按:本文来自微信公众号“河豚影视档案”(ID:htysda),作者邓颖翀 王雅莉。


点赞

评论

试试以这些内容开始评论吧!

登录后发表评论