立即参赛

官方媒体

微信公众号

APP下载

APP下载

在线客服

在线咨询

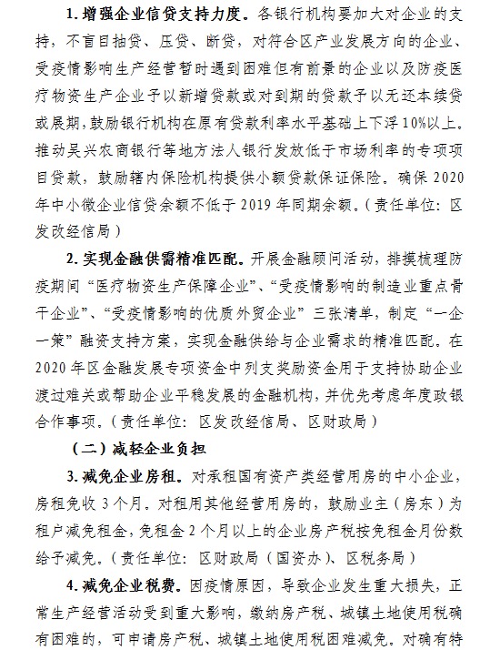
政策库 > 重磅!吴兴发布应对疫情支持企业稳健发展的十六条政策意见

浏览量:1088 2020-02-06

2月4日,吴兴区出台《关于应对疫情支持企业稳健发展的十六条政策意见》,从加大金融支持、减轻企业负担、保障企业用工、加强外贸支持、扶持“双创”载体、加强财政扶持等6个方面,缓解当前遭受疫情冲击的企业困境,助力企业共克时艰。

1

2

3

4

565512967


点赞

评论

试试以这些内容开始评论吧!

登录后发表评论