政策库 > 免个税!免增值税!财政部连夜发布抗疫免税政策!
浏览量:5966 2020-02-08
为了抗击疫情、支持疫情的防控工作,财政部联合多部门,连夜发布多项税务类政策,免个税增值税消费税城税/教育费附加/全额扣除!
01.防疫免税政策
关于支持新型冠状病毒感染的肺炎疫情防控有关税收政策的公告
财政部税务总局公告2020年第8号
为进一步做好新型冠状病毒感染的肺炎疫情防控工作,支持相关企业发展,现就有关税收政策公告如下:
一、对疫情防控重点保障物资生产企业为扩大产能新购置的相关设备,允许一次性计入当期成本费用在企业所得税税前扣除。
二、疫情防控重点保障物资生产企业可以按月向主管税务机关申请全额退还增值税增量留抵税额。
本公告所称增量留抵税额,是指与2019年12月底相比新增加的期末留抵税额。
本公告第一第、第二条所称疫情防控重点保障物资生产企业名单,由省级及以上发展改革部门、工业和信息化部门确定。
三、对纳税人运输疫情防控重点保障物资取得的收入,免征增值税。
疫情防控重点保障物资的具体范围,由国家发展改革委、工业和信息化部确定。
四、受疫情影响较大的困难行业企业2020年度发生的亏损,最长结转年限由5年延长至8年。
困难行业企业,包括交通运输、餐饮、住宿、旅游(指旅行社及相关服务、游览景区管理两类)四大类,具体判断标准按照现行《国民经济行业分类》执行。困难行业企业2020年度主营业务收入须占收入总额(剔除不征税收入和投资收益)的50%以上。
五、对纳税人提供公共交通运输服务、生活服务,以及为居民提供必需生活物资快递收派服务取得的收入,免征增值税。
公共交通运输服务的具体范围,按照《营业税改征增值税试点有关事项的规定》(财税〔2016〕36号印发)执行。
生活服务、快递收派服务的具体范围,按照《销售服务、无形资产、不动产注释》(财税〔2016〕36号印发)执行。
六、本公告自2020年1月1日起实施,截止日期视疫情情况另行公告。
财政部税务总局
2020年2月6日
关于支持新型冠状病毒感染的肺炎疫情防控有关捐赠税收政策的公告
财政部税务总局公告2020年第9号
为支持新型冠状病毒感染的肺炎疫情防控工作,现就有关捐赠税收政策公告如下:
一、企业和个人通过公益性社会组织或者县级以上人民政府及其部门等国家机关,捐赠用于应对新型冠状病毒感染的肺炎疫情的现金和物品,允许在计算应纳税所得额时全额扣除。
二、企业和个人直接向承担疫情防治任务的医院捐赠用于应对新型冠状病毒感染的肺炎疫情的物品,允许在计算应纳税所得额时全额扣除。
捐赠人凭承担疫情防治任务的医院开具的捐赠接收函办理税前扣除事宜。
三、单位和个体工商户将自产、委托加工或购买的货物,通过公益性社会组织和县级以上人民政府及其部门等国家机关,或者直接向承担疫情防治任务的医院,无偿捐赠用于应对新型冠状病毒感染的肺炎疫情的,免征增值税、消费税、城市维护建设税、教育费附加、地方教育附加。
四、国家机关、公益性社会组织和承担疫情防治任务的医院接受的捐赠,应专项用于应对新型冠状病毒感染的肺炎疫情工作,不得挪作他用。
五、本公告自2020年1月1日起施行,截止日期视疫情情况另行公告。
财政部税务总局
2020年2月6日
关于支持新型冠状病毒感染的肺炎疫情防控有关个人所得税政策的公告
财政部税务总局公告2020年第10号
为支持新型冠状病毒感染的肺炎疫情防控工作,现就有关个人所得税政策公告如下:
一、对参加疫情防治工作的医务人员和防疫工作者按照政府规定标准取得的临时性工作补助和奖金,免征个人所得税。政府规定标准包括各级政府规定的补助和奖金标准。
对省级及省级以上人民政府规定的对参与疫情防控人员的临时性工作补助和奖金,比照执行。
二、单位发给个人用于预防新型冠状病毒感染的肺炎的药品、医疗用品和防护用品等实物(不包括现金),不计入工资、薪金收入,免征个人所得税。
三、本公告自2020年1月1日起施行,截止日期视疫情情况另行公告。
财政部税务总局
2020年2月6日
关于新型冠状病毒感染的肺炎疫情防控期间免征
部分行政事业性收费和政府性基金的公告
财政部国家发展改革委公告2020年第11号
为进一步做好新型冠状病毒感染的肺炎疫情防控工作,支持相关企业发展,现就免征部分行政事业性收费和政府性基金有关政策公告如下:
一、对进入医疗器械应急审批程序并与新型冠状病毒(2019-nCoV)相关的防控产品,免征医疗器械产品注册费;对进入药品特别审批程序、治疗和预防新型冠状病毒(2019-nCoV)感染肺炎的药品,免征药品注册费。
二、免征航空公司应缴纳的民航发展基金。
三、本公告自2020年1月1日起实施,截止日期视疫情情况另行公告。
财政部国家发展改革委
2020年2月6日
02.人社部以及各地政府发布的政策


《苏州市关于加强新型冠状病毒感染的肺炎疫情防控工作的通告第3号》

《四川省人力资源和社会保障厅关于转发<关于妥善处理新型冠状病毒感染的 肺炎疫情防控期间劳动关系问题的通知>的通知》

《辽宁省人力资源和社会保障厅关于转发<人力资源和社会保障部办公厅关于妥善处理新型冠状病毒感染的肺炎疫情防控期间劳动关系问题的通知>的通知》


《河南省人力资源和社会保障厅关于转发人社厅明电[2020]5号文件,妥善做好新型冠状病毒感染的肺炎疫情防控期间劳动关系工作的通知》


《吉林省人力资源和社会保障厅关于转发<人力资源和社会保障部办公厅关于妥善处理新型冠状病毒感染的肺炎疫情防控期间劳动关系问题的通知>的通知》

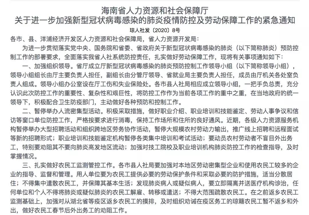
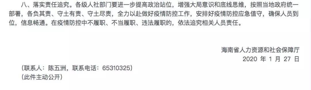
《海南省人力资源和社会保障厅关于进一步加强新型冠状病毒感染的肺炎疫情防控及劳动保障工作的紧急通知》


评论
试试以这些内容开始评论吧!