立即参赛

官方媒体

微信公众号

APP下载

APP下载

在线客服

在线咨询

政策库 > 重磅:石家庄高新区出台政策十五条,支持中小企业应对疫情影响渡难关

浏览量:1404 2020-02-11

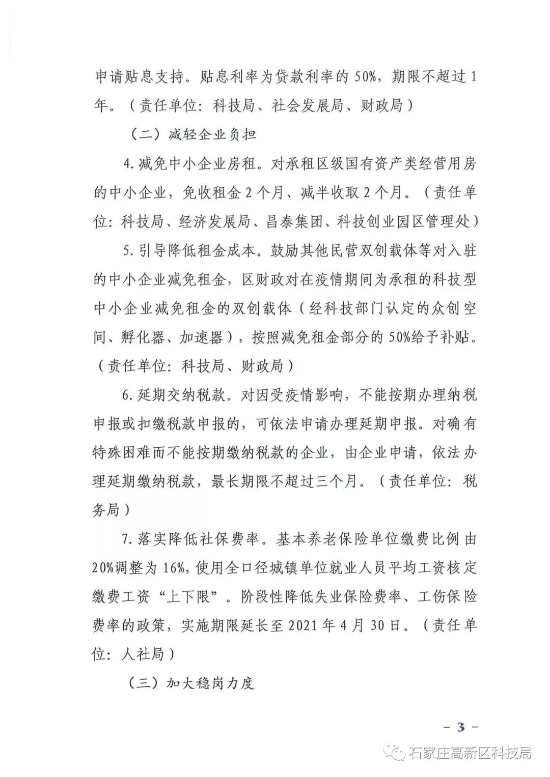
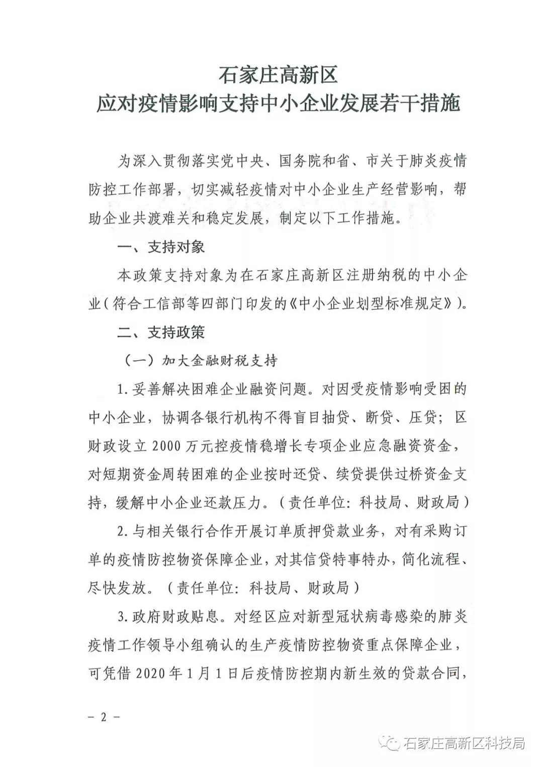
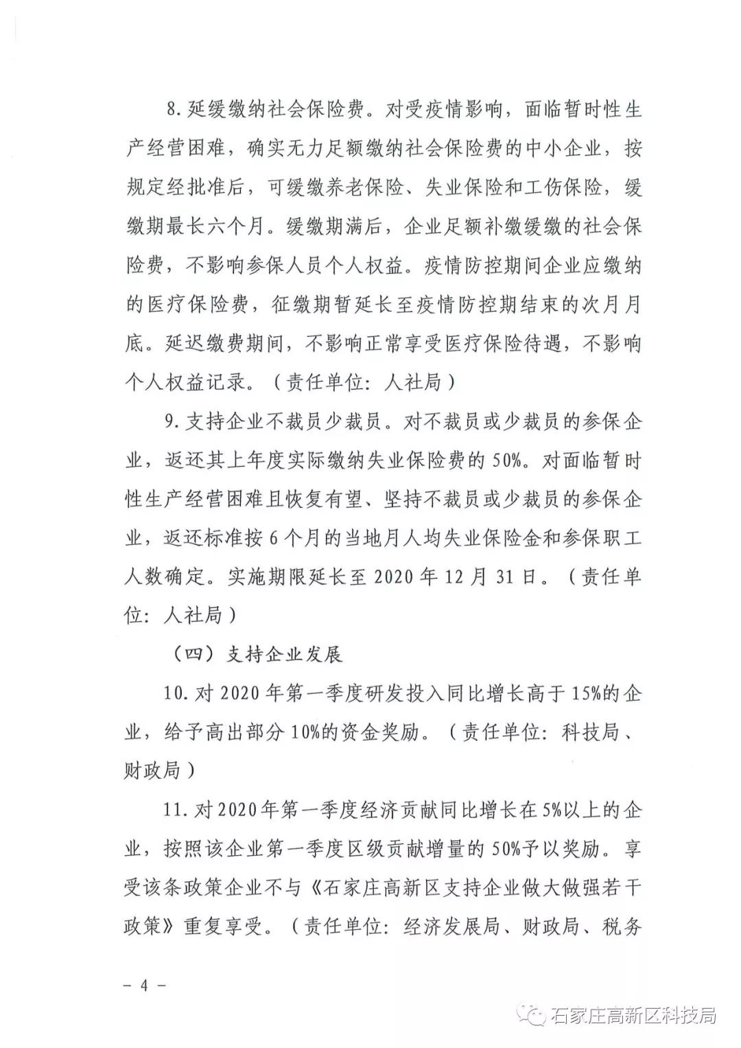
为有效应对新型冠状病毒感染的肺炎疫情,积极支持受到疫情影响的企业稳定经营、持续发展,石家庄高新区出台了《石家庄高新区应对疫情影响支持中小企业发展若干措施》,着力解决中小企业生产经营困难。措施包括金融财税支持、减轻企业负担、加大稳岗力度、支持企业发展、提高审批效能、提供便利化服务、组织科技攻关等七部分15项政策措施,具体如下:


s

s1

s2

s3

s4

s5


点赞

评论

试试以这些内容开始评论吧!

登录后发表评论