资讯速递 > 《2021人才市场洞察及薪酬指南》发布,急缺芯片人才平均年薪80-150万
浏览量:627 2021-02-20
近日,首家登陆A股的人力资源服务企业科锐国际发布《2021人才市场洞察及薪酬指南》(以下简称“报告”),透过经济时势解读2021年人才趋势。这已是科锐国际连续九年发布《人才市场洞察及薪酬指南》,本次报告涵盖19个重点行业及职能,近50个细分板块,包含2500+核心中高端及专业人才岗位信息,覆盖7个国内最具潜力和活力城市群以及海外重点市场,并邀请70+顾问专家点评,基于超过60万重点岗位人才库数据分析,为企业和求职者提供新时局“薪”趋势下的专业化参考。
在数字经济成为全球发展方向推动下,2020年中国数字化建设步伐加速,尤其以推动数字化、智能化的基础设施建设等 “新基建”为代表。新一代信息技术上下游硬核科技人才紧缺,成为各大企业的争夺目标,薪酬随之迎来“V形”反弹。
报告显示,近年来,集成电路产业高速发展,市场对于集成电路相关人才的需求也在急剧增加。根据相关数据显示,预计在2022年前后,集成电路产业有74.45万人才的需求,从业人员虽然在逐年上升,但专业研发人才依然供不应求。
广告
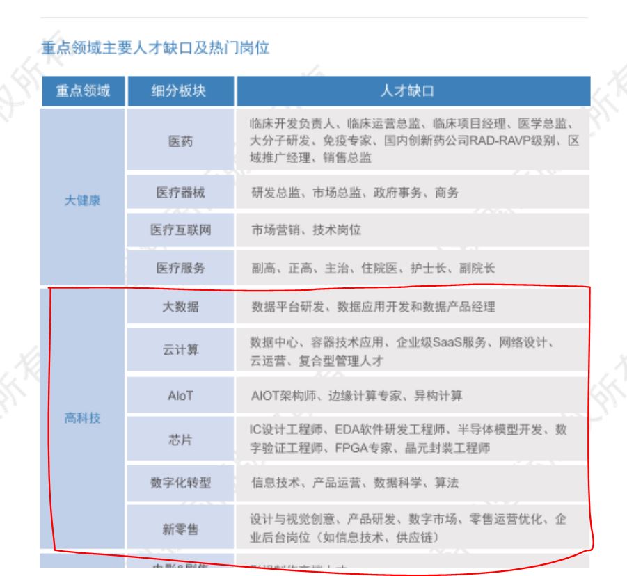
报告显示,芯片领域的重点领域主要人才缺口及热门岗位包括:IC设计工程师、EDA软件研发工程师、半导体模型开发、数字验证工程师、FPGA专家、晶元封装工程师。

图自:科锐国际
芯片领域的Si/GaN新材料研发专家、DRAM研发专家、IC工艺研发专家平均年薪可达80-150万元,跳槽薪酬涨幅高达50%;大数据领域,数据平台研发、数据应用开发和数据产品类人才炙手可热,部分资深工程师年薪已超150万元;云计算、物联网领域,平台架构、解决方案、智能运维高层次人才成缺口,部分岗位年薪超过200万元,跳槽薪酬涨幅接近40%。
关于芯片封装和制造,近期成立新厂不多,大部分还是原有FAB厂和封测厂的扩建需求。随着新能源汽车等相关领域的兴起,功率器件新公司也越来越多,IGBT等功率器件研发人才供不应求。Si、GaN等新材料作为半导体产业未来的发展方向,成为新的业务增长点,目前规模不大,但新材料方面的研发人员急剧紧缺。
报告预计,2021年电子信息产业人才需求仍旧集中在5G、人工智能、关键元器件等行业热点。关键岗位的人才需求旺盛,企业在相关人才的投入力度上会加大。国内半导体中高端人才缺口依然较大,尤其是芯片设计领域。越来越多国内品牌大厂进军半导体行业,成为推动IC设计人才需求最大的增长点,越来越多芯片设计人员流入品牌大厂,但依然难以满足招聘需求。
“AIoT”在2017年首次提出,并迅速成为物联网行业的热词。“AIoT”即“AI+IoT”,指的是人工智能技术与物联网在实际应用中的落地融合。今年受疫情影响,加之新基建政策的利好,5G、AIoT风口持续,呈现突飞猛进的增长态势。
在中国AIoT市场上,目前共有四类企业:云计算企业、AI公司、SI公司、IoT公司。这四类企业相互竞争也相互合作。代表企业如阿里云今年启动了 “堡垒行动”,扩大阿里云AIoT企业物联网平台覆盖率,旷视科技投资20亿与合作伙伴打造完整的机器人行业解决方案,小米也提出在“5G+AIoT”赛道上未来5年将至少投入500亿元。报告称,未来AIoT将在智能化领域的各个方面发挥越来越重要的作用,包括手机、家居、城市、交通等。
从人才需求来看,对具备创新和实践能力的AI学科人才需求急剧上升。在万物互联从而实现“千人千面”的个性化产品开发的市场需求下,开发者角色将成为行业飞速发展的关键人才角色。
在岗位趋势上,与人工智能、自动驾驶及5G相关的技术及应用类人才将呈现巨大需求,其中因芯片是自动驾驶及5G领域的核心技术,AI芯片类人才将备受关注,同时也是各大公司争抢的主要人才类型。
报告称,由于目前人才市场缺乏系统的AIoT 复合型培养,AIoT架构等角色通常由云计算或者物联网平台人才来担任,随之带来了这两个领域人才薪酬的较大增幅。报告显示,边缘计算专家的薪酬为60-300万,数据架构师薪酬为80-300万,5G专家的薪酬为40-500万。
此外,在疫情因素的倒逼下,数字化爆发出的“核聚变”威力迅速席卷全产业,产业互联加速融合,数字化转型及在线场景相关人才需求急速上涨。互联网医疗重焕生机,医疗电商蓬勃发展;车企数字化转型加速,汽车智能升级、数字化营销、数智化工厂方向的人才需求不断涌现;金融科技人才需求活跃,以技术研发类岗位为代表,薪酬涨幅高于行业平均水平;直播和短视频大爆发,企业加大投入,主播入选人社部新职业,优秀的直播运营、短视频运营、垂直运营、社交电商负责人年薪超过50万元,跳槽薪酬涨幅超过20%;此外,疫情催化下在线教育迎来“高光时刻”,大量资本和人才涌入,教学教研侧岗位大热,高学历类主讲需求旺盛,跳槽薪酬涨幅可达50%。
报告指出,在政策及产业驱动下,区域间的互联互通,互信互认,为人才自由流动、高效配置提供了便利和通道,形成“产业+人才”生态圈,“不求常住、但求常来”的区域人才共享渐成趋势。
多地政府建立了急需紧缺人才监测制度,并出台了系列招才引智政策,提升综合人才吸引力;同时,跨国公司和国内龙头企业纷纷加大区域总部布局力度,全面融入地方经济,从人才需求端加速了区域人才的聚集。在具体人才需求方面,从整体上看,高级管理人才、高级技术研发人才仍是重点吸引主体,部分岗位薪酬水平和一线城市差距缩小,跳槽薪酬涨幅均在20%以上,其中CTO、数字化转型专家年薪可达200万元。

集成电路的人才分布与我国集成电路产业布局相辅相成,主要以几大核心经济区域为主:一方面,北京、上海和深圳在集成电路产业的发展上领跑全国,北上深因此成为人才分布的第一梯队。除此之外,西安、成都、天津、广州、苏州、武汉、南京等城市也成为集成电路产业人才的主要选择区域。
受外部环境影响,2020-2021整体人才市场需求重心由高速增长转为高质量发展。疫情黑天鹅使得企业端更加重视抵抗风险,对具有创新、增长、复合、迁移四大能力的人才青睐有加,更加注重高性价比。在各行业中,担负创新研发、增长运营岗位的人才备受热捧,如医药行业中产品、销售模式、互动方式创新等各环节岗位的相关人才存在缺口;复合化成为企业考察人才的主流诉求;具备互联网思维或技术,同时精通传统行业场景的人才成为热需。此外,能将成功经验迁移至新领域的人才分外抢手。
在候选人端,报告洞察显示,人才会更倾向于选择稳健合规的企业,被动求职比例及拒绝聘用通知书的比例上升,对于在外部环境不确定性加剧的情况下转换工作的决策更加谨慎。除考虑企业的可持续发展、抗风险能力,公司文化、员工体验也是影响候选人决策的重要因素。而民营科技企业的人选对央企、国企意愿较高,甚至愿意降薪选择更有发展实力的平台。“求稳”,成为供需两端的主基调。
来源 | 电子工程专辑
声明:转载目的在于传递更多信息,并不代表赞同其观点和对其真实性负责。文字、图片版权均属权利人,如涉及作品内容、版权和其它问题,请及时与我们联系。本网站对此声明具有最终解释权。
评论
试试以这些内容开始评论吧!